Eksamensbesvarelse IT2 Vår 2019

Teknologier som er benyttet

Javascript ES6 uten noe rammeverk.
Bilderedigeringsprogrammet Adobe Photoshop CS6.
Flytskjemaprogrammet Draw.io Diagrams.
Koderedigeringsprogrammet JetBrains PHPStorm IDE.

Testet i

Microsoft Edge 44.17763.1.0 (Microsoft EdgeHTML 18.17763)
Google Chrome 74.0.3729.169
Mozilla Firefox 66.0.4

Oppgave 1

Valgte her å dele bildet i tre i stedet for å finne posisjonen til musepekeren over bildet, da denne måten gjør de ulike delene tydeligere for tastatur og skjermlesere.

Oppgave 2

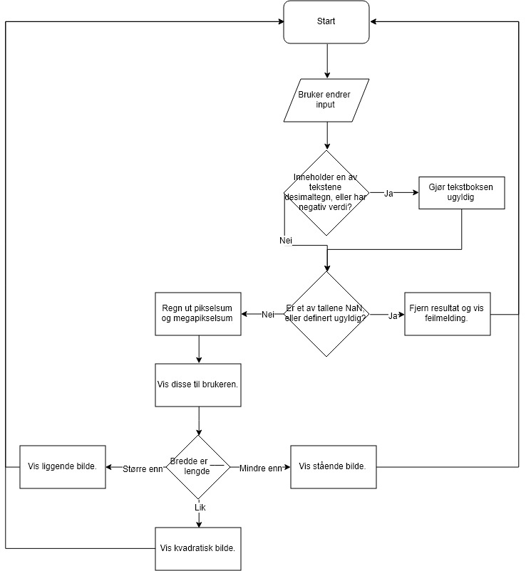
Valgte å dele oppgaven i to sider da det er forskjellig krav til input, som gjør en liten forskjell i HTML (max-attributten på input) gunstig. Med number-input, min-, max- og step-attributtene kan vi angi krav til input uten javascript, men lager likevel dette også i javascript for å støtte utdaterte nettlesere.

Testbeskrivelse for 2a:
- Sjekk at input med "," eller "." gir feilmelding
- Sjekk at input med ikke-tall (bokstaver, emoji) gir feilmelding eller forhindres
- Sjekk at input under 0 gir feilmelding
- Sjekk at resultatet oppdateres når input endres
- Sjekk at resultatene fra tabellen stemmer:

Bredde Høyde Piksler Megapiksler
4 4 16 0,00
2 4 8 0,00
4 2 8 0,00
1000 2000 2000000 2,00
1000000000000000 1000000000000000 1e+30 1e+24

Flytskjema for 2b:

Flytdiagram for oppgave 2b

Oppgave 3

Valgte å vise hele ruten gjennom hele valgprosessen for å gi bedre oversikt. Man kan fjerne hytter ved å klikke på dem