Javascript ES6 uten noe rammeverk.
Bilderedigeringsprogrammet Adobe Photoshop CS6.
Flytskjemaprogrammet Draw.io Diagrams.
Koderedigeringsprogrammet JetBrains PHPStorm IDE.
Microsoft Edge 44.17763.1.0 (Microsoft EdgeHTML 18.17763)
Google Chrome 74.0.3729.169
Mozilla Firefox 66.0.4
Valgte her å dele bildet i tre i stedet for å finne posisjonen til musepekeren over bildet, da denne måten gjør de ulike delene tydeligere for tastatur og skjermlesere.
Valgte å dele oppgaven i to sider da det er forskjellig krav til input, som gjør en liten forskjell i HTML (max-attributten på input) gunstig.
Med number-input, min-, max- og step-attributtene kan vi angi krav til input uten javascript, men lager likevel dette også i javascript for å støtte utdaterte nettlesere.
Testbeskrivelse for 2a:
- Sjekk at input med "," eller "." gir feilmelding
- Sjekk at input med ikke-tall (bokstaver, emoji) gir feilmelding eller forhindres
- Sjekk at input under 0 gir feilmelding
- Sjekk at resultatet oppdateres når input endres
- Sjekk at resultatene fra tabellen stemmer:
| Bredde | Høyde | Piksler | Megapiksler |
|---|---|---|---|
| 4 | 4 | 16 | 0,00 |
| 2 | 4 | 8 | 0,00 |
| 4 | 2 | 8 | 0,00 |
| 1000 | 2000 | 2000000 | 2,00 |
| 1000000000000000 | 1000000000000000 | 1e+30 | 1e+24 |
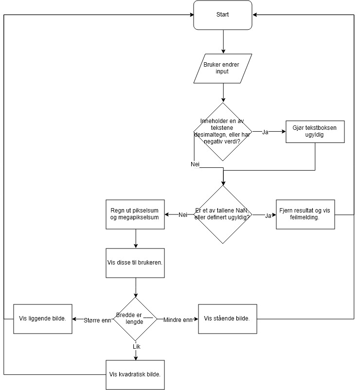
Flytskjema for 2b:
Valgte å vise hele ruten gjennom hele valgprosessen for å gi bedre oversikt. Man kan fjerne hytter ved å klikke på dem